食品添加劑檢測設備檢測方案
如果您正在尋找相關產品或有其他任何問題,可隨時撥打公司服務熱線,或點擊下方按鈕與我們在線交流!
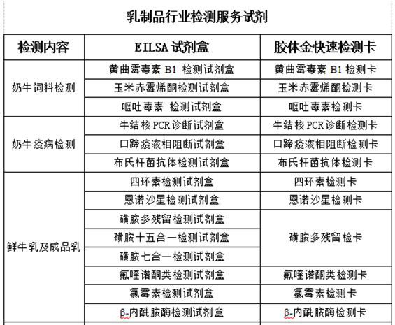
乳品生產加工過程中存在的主要安全隱患主要有下面幾點:
1)飼料及飼料原料霉菌毒素污染,導致牛乳中霉菌毒素超標;
2)奶牛養殖過程中疫病、疾病的發生后,大量獸藥的使用可能導致產乳期收集的牛奶中抗生素超標;
3)鮮奶收集過程中,為了達到某些檢測指標存在鮮奶摻假的可能;
4)鮮奶收集及加工中致病微生物的污染。
針對乳品全產業鏈中存在的安全隱患,山東云唐智能科技有限公司開發了一系列的產品用于乳品生產的各個關鍵控制點,預防安全隱患的發生。具體產品如下表:


亞硝酸鹽檢測儀YT-Y12
用于快速檢測食品中、肉制品、蔬菜、水果及其它食品中的亞硝酸鹽,儀器預留其他項目檢測程序和端口,根據日后需求可方便的自主增加檢測項目。日后可升級為檢測,水產品,面制品的綜合類型儀器。檢測通道:≥12個檢測通道,可以同時測試多個樣品,每個樣品由程序控制分別獨立工作,不會互相干擾。
雙氧水檢測儀YT-S12
可快速檢測各類食品中的雙氧水的含量,儀器預留其他項目檢測程序和端口,根據日后需求可方便的自主增加檢測項目。日后可升級為檢測,水產品,肉制品,面制品的綜合類型儀器。≥5英寸液晶觸摸屏顯示,人性化中文操作界面,讀數直觀、簡單。
奶蛋白質檢測儀YT-DBZ
可快速檢測奶粉中的蛋白質,儀器預留其他項目檢測程序和端口,根據日后需求可方便的自主增加檢測項目。檢測通道:12個檢測通道,可以同時測試多個樣品,每個樣品由程序控制分別獨立工作,不會互相干擾。主控芯片采用32位處理器,運轉速度更快,穩定性強。
黃曲霉毒素B1快速檢測卡
黃曲霉毒素B1快速檢測卡用于檢測谷物、飼料、糧油等樣品中的黃曲霉毒素B1殘留。本產品應用競爭抑制膠體金免疫層析的原理,當樣品溶液滴入樣品孔后,樣品溶液中的黃曲霉毒素B1與金標抗體相結合,阻止金標抗體與纖維素膜上黃曲霉毒素B1偶聯物結合。當樣品溶液中的黃曲霉毒素B1含量大于檢測限時檢測線不顯色,結果為陽性;當樣品溶液中黃曲霉毒素B1含量小于檢測限時檢測線顯紫紅色,結果為陰性。
上一篇:水產品及加工制品快速檢測方案

